TOC PREV NEXT INDEX

Put your logo here!


Appendix A Activity diagrams
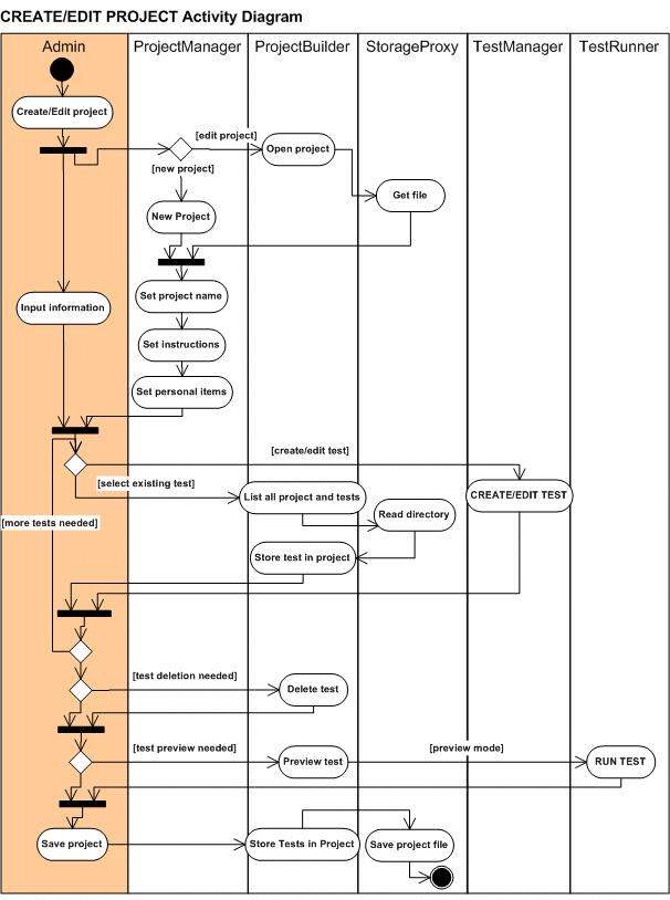
A.1 Create/edit project - Activity diagram
A.2 Create/edit test - Activity diagram
A.3 Run project - Activity diagram
A.4 Run test - Activity diagram


Quadralay Corporation
http://www.webworks.com
Voice: (512) 719-3399
Fax: (512) 719-3606
sales@webworks.com
PREV NEXT INDEX